跳到主要內容

彰化市公所 Logo 圖示

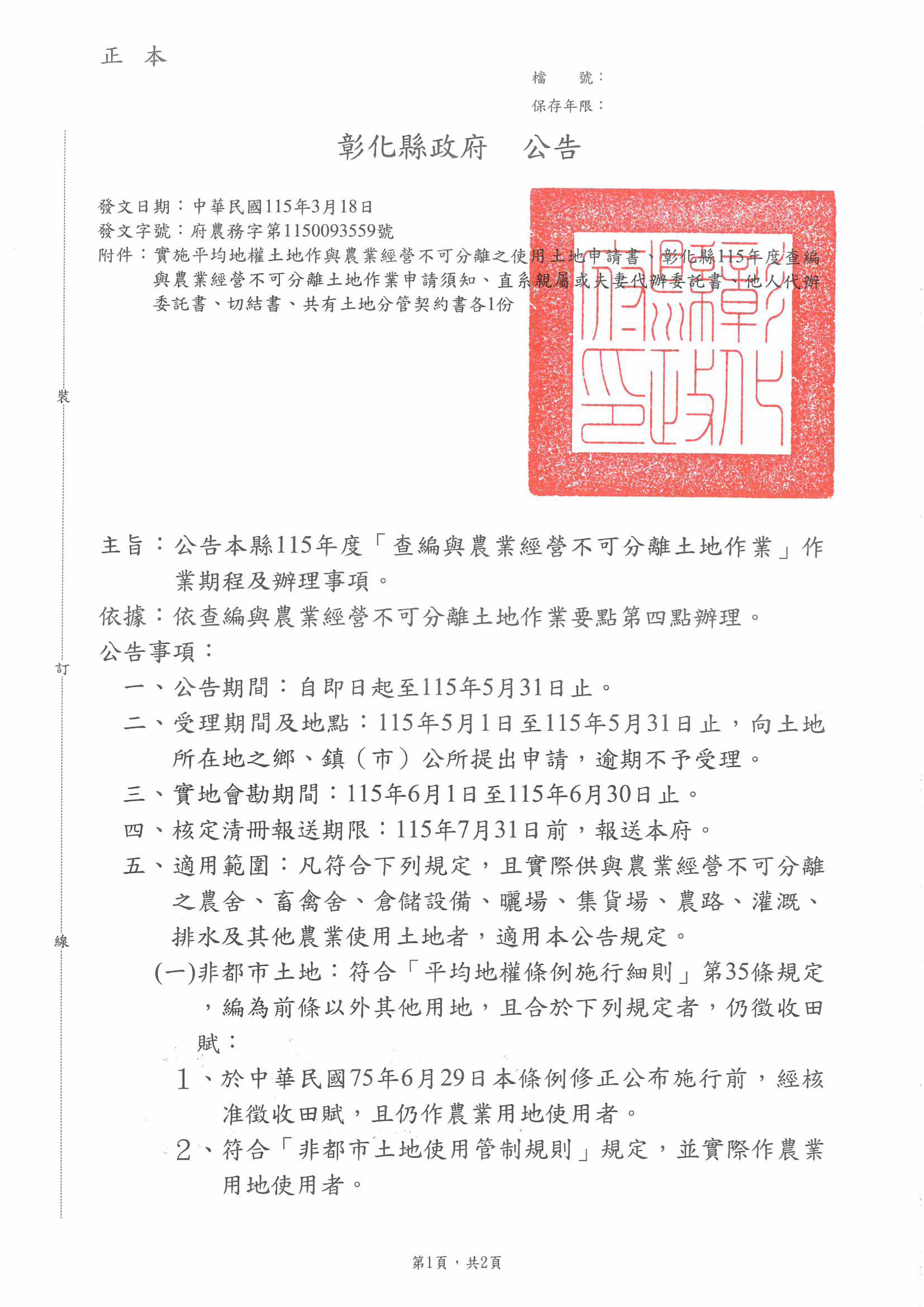
115年度「查編與農業經營不可分離土地作業」

一、受理申請時間及地點:115年5月1日至115年5月31日止至本所-「農業課」申請。

二、適用土地範圍:實際供與農業經營不可分離之農舍、畜禽舍、倉儲設備、曬場、集貨場、農路、灌溉 、排水 及其他農業使用之土地。

三、應附文件或下載-「附件」詳閱:

        (1)申請書。

        (2)身分證正反面影本或戶口名簿。

        (3)土地登記謄本(最近1個月內):都計土地另檢附土地使用分區證明書。

        (4)實際農作可耕地謄本:農地面積0.05公頃以上,林地面積0.1公頃以上。

        (5)稅捐稽徵單位通知函。


  • 公告-115年度「查編與農業經營不可分離土地作業」-圖片-0
    公告-115年度「查編與農業經營不可分離土地作業」-圖片-0
  • 公告-115年度「查編與農業經營不可分離土地作業」-圖片-0

發佈日期:2026-03-25       更新日期:2026-03-25       發佈單位:農業課       瀏覽人次:73
返回頂部