跳到主要內容

彰化市公所 Logo 圖示

關於「大型家具清運收費」說明

近日「大型家具清運」議題引起市民討論,也出現部分資訊未臻完整的情形,為避免誤解,特別向大家說明相關制度與作法。

首先要跟大家說明的是:

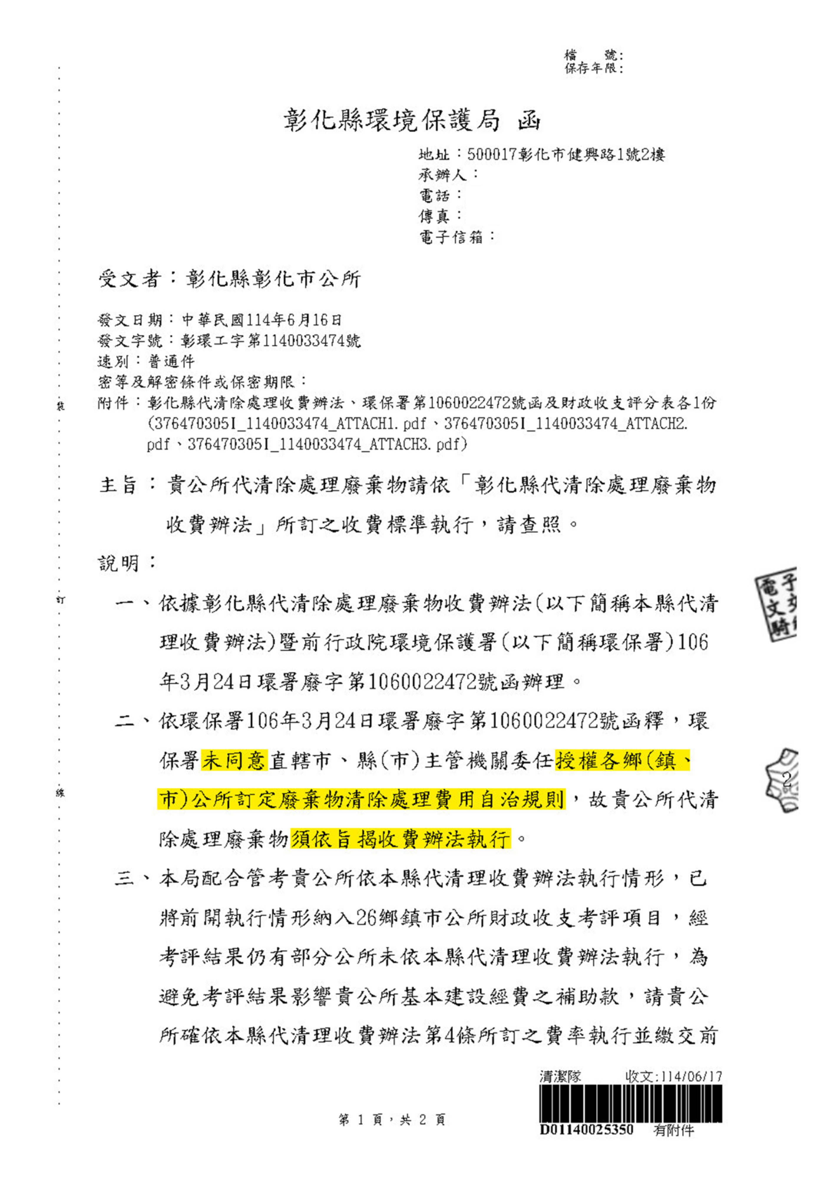
#彰化市公所沒有權利自行制定收費標準

依據《廢棄物清理法》規定,廢棄物代清除處理費用必須由地方主管機關訂定。在彰化縣,相關收費標準要由 #彰化縣政府 統一制定,各鄉鎮市公所皆須依照縣府規定辦理。(相關縣府公文也一併提供給大家參考)

近年彰化市大型家具清運量明顯增加

另一方面,隨著縣內多數鄉鎮已陸續實施縣府的統一收費標準,彰化市近年的大型家具清運量也逐漸增加,不排除有其他鄉鎮市民眾將家具搬來市區,透過親友代為申請清運的情形😵‍💫

♻️ 為什麼要推動收費?

為了讓清潔資源可以更有效率、公平的使用,本市遂於縣府給的最後期限:自3月1日起實施大型家具清運收費政策。

應縣府要求落實「使用者付費」,使有限的清潔人力與資源能更合理分配與運用,並非額外增加市民負擔。

🙏感謝市民朋友的關心與指教

若對相關制度有任何疑問或建議,也歡迎向我們反映,我們都會持續為大家服務。


  • 1 (3)
    1 (3)
  • 2 (3)
    2 (3)
  • ChatGPT Image 2026年3月10日 上午07_56_40
    ChatGPT Image 2026年3月10日 上午07_56_40
  • 1 (3)
  • 2 (3)
  • ChatGPT Image 2026年3月10日 上午07_56_40

發佈日期:2026-03-10       更新日期:2026-03-10       發佈單位:清潔隊       瀏覽人次:8
返回頂部